In this post I will show you how to make a analog computer using just resistors, switches and a 100 micro ammeter.
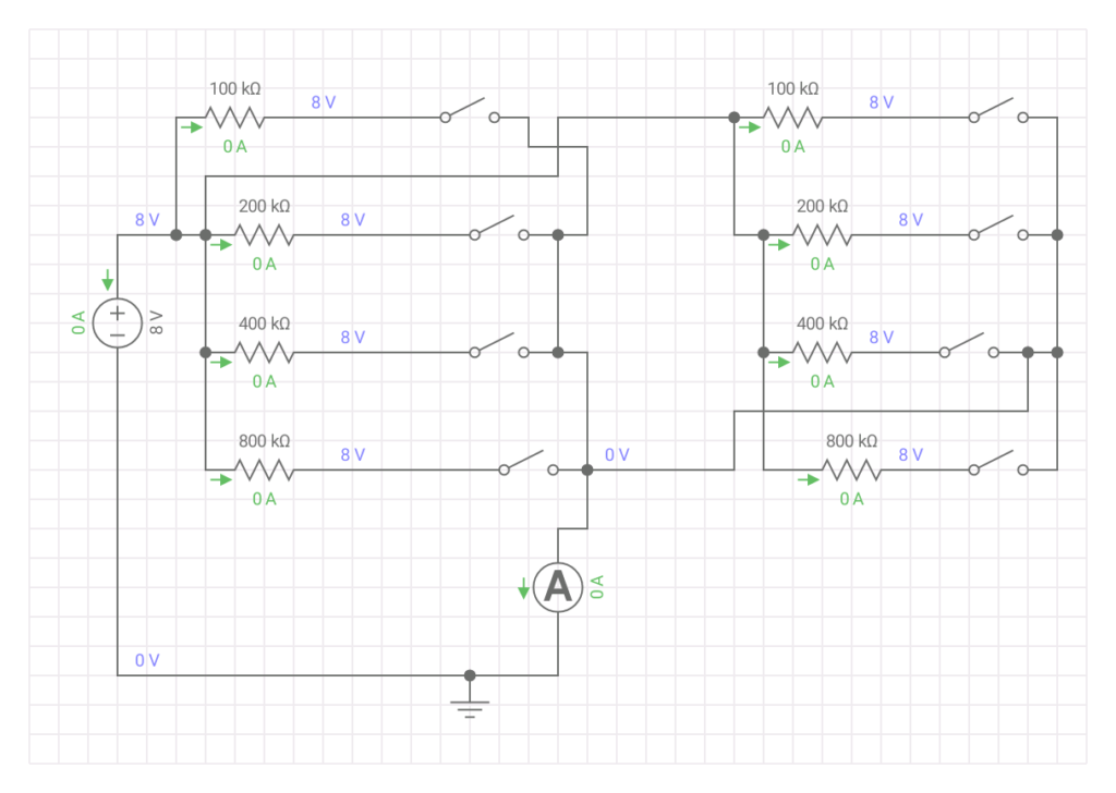
Here’s the schematic of it:

You can see the idea on how this analog computer works, it uses ohms law to get current from resistors in the circuits. Each current is limited in binary. Also parallel resistance makes the current add up. This circuit can make current from 0 to 300 micro amps. This circuit can last for days on batteries. A 8 volt regulator should be used so the voltage stays at 8 volts.
So you might be thinking how can this analog computer add and subtract numbers?
First of all we need to know ohm’s law. Ohm’s law states that if we know 2 out of 3 variables(voltage,current or resistance) we can solve for the variable that we don’t know.
$$R=\frac{V}{I}$$
$$I=\frac{V}{R}$$
$$V=IR$$
V is input voltage I is current and R is resistance
So if we want 80 micro amps and our input voltage is 8v
$$R=\frac{8}{0.00008}=100k$$
Now the next thing is to know series and parallel resistance.
When resistors are in series the current lowers and resistance adds up.
$$R=R_{1}+R_{2}+R_{3}$$
in parallel the currents add up resistance goes down.
$$R=\frac{1}{\frac{1}{R_{1}}+\frac{1}{R_{2}}+\frac{1}{R_{3}}}$$
Next we calculate the resistance that is needed to generate 10,20,40 and 80 micro amps
$$R=\frac{8}{0.00001}=800k$$
$$R=\frac{8}{0.00002}=400k$$
$$R=\frac{8}{0.00004}=200k$$
$$R=\frac{8}{0.00008}=100k$$
To subtract do the second equation by trying all possible values for A
$$A=B-C$$
$$C=A+B$$
Once I get all of the parts I will update this post

Circuit Simulator